Thiết kế hệ thống gas công nghiệp không chỉ đáp ứng nhu cầu sản xuất mà còn phải tuân thủ nghiêm ngặt các tiêu chuẩn an toàn. Tuân thủ tiêu chuẩn thiết kế hệ thống gas sẽ hạn chế rủi ro cháy nổ, đảm bảo vận hành ổn định và bảo vệ người lao động cũng như tài sản doanh nghiệp. Vậy đâu là những tiêu chuẩn quan trọng cần lưu ý trong quá trình thiết kế, cùng Gas South tìm hiểu trong bài viết dưới đây nhé!
1. Tiêu chuẩn thiết kế hệ thống gas công nghiệp
Để lắp đặt một hệ thống gas công nghiệp an toàn, tiết kiệm và tối ưu công suất, đơn vị tư vấn thiết kế hệ thống gas LPG cần tuân thủ các tiêu chuẩn sau:
1.1. Quy định pháp lý & tiêu chuẩn áp dụng
Việc thiết kế và thi công hệ thống gas LPG cho doanh nghiệp đòi hỏi phải tuân thủ nghiêm ngặt các văn bản pháp luật và tiêu chuẩn kỹ thuật sau:
- QCVN 08:2012/BKHCN - An toàn LPG tồn chứa (dưới áp suất).
- QCVN 10:2012/BCT - An toàn trạm cấp khí hóa lỏng.
- QCVN 01:2016/BCT - An toàn đường ống dẫn khí kim loại cố định.
- TCVN 6486:2008 - Thiết kế, vị trí lắp đặt bồn chứa LPG.
- TCVN 7441:2004 - Thiết kế, lắp đặt và vận hành hệ thống cung cấp LPG tại nơi tiêu thụ.
- TCXDVN 377:2006 và TCXDVN 387:2006 - Quy định thiết kế và thi công nghiệm thu hệ thống cấp khí trung tâm trong công trình.
- Các tiêu chuẩn bổ trợ như: TCVN 7832:2007, TCVN 6008:2010, TCVN 2622:1995, TCVN 5334:2007, TCVN 9358:2012... liên quan đến kiểm định chai, mối hàn, phòng cháy, thiết bị điện và chống sét.
Ngoài ra, có thể tham khảo thêm một số tiêu chuẩn quốc tế như: NFPA 58, AS/NZS 5601, ASME các phần liên quan đến piping và gas distribution.
1.2. Tiêu chuẩn an toàn và PCCC
- Hệ thống gas phải được bố trí ở khu vực thông thoáng, ngoài trời, cách xa nguồn nhiệt, nguồn lửa và các vật liệu dễ cháy nổ.
- Khoảng cách tối thiểu: cách cửa sổ, lối ra vào ít nhất 1m, cách nguồn nhiệt ít nhất 1,5m và cách nguồn lửa tối thiểu 3m.
- Trang bị hệ thống báo cháy, báo rò rỉ khí gas, van ngắt tự động, quạt thông gió, cùng các van khóa ở nhiều cấp áp (cao áp, trung áp, hạ áp).
- Có hệ thống xả khí an toàn khi áp lực vượt quá 17kg/cm².

Hệ thống tủ thiết bị chữa cháy giúp đảm bảo an toàn cho hệ thống gas công nghiệp
1.3. Yếu tố kỹ thuật trong thiết kế
- Công suất và trữ lượng được tính toán dựa trên nhu cầu tiêu thụ thực tế.
- Đường ống, bồn chứa, van điều áp,… phải tuân theo tiêu chuẩn ngành LPG và áp suất thiết bị đầu cuối.
- Đảm bảo đúng kích thước, khoảng cách đường ống, tránh tổn thất áp lực do trở lực từ các thiết bị gắn kèm.
- Vị trí lắp đặt phải thuận tiện cho việc thay bình, nạp bồn và dễ dàng xử lý sự cố.
- Hệ thống phải được thiết kế bởi kỹ sư có chuyên môn và được kiểm định an toàn trước khi đưa vào sử dụng.

Bố trí bồn chứa gas công nghiệp LPG đảm bảo tiêu chuẩn an toàn, tránh nguồn nhiệt
2. Quy trình tư vấn thiết kế hệ thống khí gas công nghiệp
Để đảm bảo hệ thống khí gas công nghiệp vừa an toàn, vừa hiệu quả, các đơn vị thi công thường triển khai theo một quy trình chuẩn gồm các bước sau:
2.1. Khảo sát thực tế và thu thập thông tin
- Đội ngũ kỹ sư tiến hành khảo sát địa điểm lắp đặt, diện tích, điều kiện hạ tầng.
- Thu thập thông tin về nhu cầu sử dụng gas, lưu lượng tiêu thụ, loại thiết bị sử dụng, tần suất vận hành.
- Đánh giá yếu tố an toàn, khoảng cách tới khu dân cư, nguồn nhiệt, hệ thống PCCC hiện tại.
2.2. Lập phương án thiết kế sơ bộ
- Đề xuất giải pháp sử dụng bồn chứa LPG hoặc chai LPG tùy theo quy mô và nhu cầu.
- Phác thảo sơ đồ hệ thống đường ống, vị trí đặt bồn/chai LPG, van điều áp, trạm nạp và hệ thống báo cháy.
- Tính toán sơ bộ công suất, áp suất và các yêu cầu kỹ thuật liên quan.
2.3. Thẩm định và phê duyệt phương án
- Đơn vị tư vấn cùng khách hàng trao đổi để điều chỉnh bản vẽ, lựa chọn phương án tối ưu.
- Đảm bảo phương án thiết kế tuân thủ quy chuẩn quốc gia (QCVN), tiêu chuẩn ngành LPG, tiêu chuẩn PCCC.
- Chuẩn bị hồ sơ trình cơ quan chức năng thẩm định (nếu cần).
2.4. Triển khai bản vẽ kỹ thuật chi tiết
- Thực hiện bản vẽ kỹ thuật đường ống, sơ đồ đấu nối, bố trí mặt bằng.
- Xác định chi tiết chủng loại vật tư, thiết bị, van an toàn, cảm biến, hệ thống cảnh báo.
- Dự toán chi phí đầu tư và thời gian triển khai.
2.5. Bàn giao hồ sơ và hỗ trợ kỹ thuật
- Hoàn thiện hồ sơ thiết kế, bàn giao cho khách hàng và cơ quan chức năng.
- Hỗ trợ khách hàng trong việc xin giấy phép, nghiệm thu và chuẩn bị cho quá trình thi công lắp đặt.
3. Sơ đồ hệ thống gas công nghiệp
Trong các công trình bếp ăn tập thể, nhà hàng hay nhà máy sản xuất, hệ thống gas công nghiệp thường được triển khai theo hai sơ đồ chính: sử dụng bình rút lỏng và sử dụng bồn chứa gas. Mỗi loại sơ đồ đều có ưu điểm và được áp dụng tùy theo quy mô tiêu thụ cũng như điều kiện vận hành.
3.1. Sơ đồ hệ thống dùng bình rút lỏng
Đây là sơ đồ cấp gas sử dụng các bình gas công nghiệp 45kg được lắp đặt thành cụm. Hệ thống có thể hoạt động theo hai cách: hóa hơi tự nhiên (dựa vào điều kiện môi trường) hoặc hóa hơi cưỡng bức (sử dụng máy hóa hơi).
Ưu điểm của mô hình này là thiết kế linh hoạt, dễ mở rộng công suất bằng cách bổ sung thêm bình gas. Hệ thống còn được bố trí các van khóa và tuyến ống dự phòng, nhờ đó vẫn duy trì cấp gas ổn định ngay cả khi cần bảo trì hoặc thay thế một số thiết bị.

Sơ đồ hệ thống gas sử dụng các cụm LPG chai
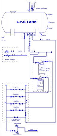
3.2. Sơ đồ hệ thống sử dụng bồn chứa gas
Sơ đồ này được áp dụng cho các nhà máy, khu công nghiệp, bếp ăn lớn có nhu cầu tiêu thụ LPG cao và liên tục. Các bồn chứa thường có dung tích từ 5 tấn, 10 tấn đến 20 tấn trở lên, có thể đặt nổi, bán ngầm hoặc chôn ngầm tùy theo yêu cầu kỹ thuật và an toàn.
Ưu điểm lớn nhất là khả năng cung cấp lượng gas dồi dào, ổn định trong thời gian dài. Tuy nhiên, hệ thống này đòi hỏi chi phí đầu tư ban đầu lớn, cùng với đó là các tiêu chuẩn nghiêm ngặt về PCCC, an toàn cháy nổ và khoảng cách lắp đặt.
Nguồn tham khảo

Sơ đồ hệ thống gas sử dụng bồn chứa LPG
Tóm lại, việc lựa chọn sơ đồ hệ thống gas công nghiệp nào phụ thuộc vào quy mô sử dụng, chi phí đầu tư và tiêu chuẩn an toàn vận hành. Các doanh nghiệp nhỏ, nhà hàng thường chọn sơ đồ bình rút lỏng, trong khi những nhà máy lớn ưu tiên sơ đồ bồn chứa để đảm bảo nguồn cung lâu dài.
4. Dịch vụ tư vấn thiết kế hệ thống khí gas công nghiệp tại Công ty Cổ phần Kinh doanh Khí miền Nam
Trong bối cảnh công nghiệp hiện đại, hệ thống cung cấp khí gas không chỉ là nền tảng vận hành sản xuấtmà còn phản ánh năng lực công nghệ và mức độ an toàn của doanh nghiệp. Nắm bắt được tầm quan trọng đó, Công ty Cổ phần Kinh doanh Khí miền Nam (PGS) mang đến dịch vụ tư vấn và thiết kế hệ thống khí gas công nghiệp LPG toàn diện, tuân thủ chặt chẽ các tiêu chuẩn quốc tế.
Giải pháp của PGS không đơn thuần dừng lại ở khâu lắp đặt kỹ thuật, mà còn hướng tới việc kiến tạo một hệ thống vận hành tối ưu – an toàn – tiết kiệm – bền vững, phù hợp với nhiều mô hình sản xuất và quy mô đầu tư khác nhau.

Hình ảnh đội kỹ thuật viên giàu kinh nghiệm PSG trong lĩnh vực tư vấn thiết kế hệ thống gas LPG
- Tư vấn và thiết kế hệ thống khí gas LPG trọn gói, từ khảo sát hiện trường, tính toán lưu lượng - áp suất đến lựa chọn sơ đồ cấp khí phù hợp (chai gas, bồn LPG công nghiệp, hóa hơi cưỡng bức hoặc tự nhiên), đáp ứng nhu cầu xây dựng nhà máy, bếp công nghiệp hoặc trạm trung tâm khí.
- Thi công và lắp đặt bởi đội ngũ kỹ sư chuyên nghiệp với nhiều năm kinh nghiệm, sử dụng vật tư nhập khẩu có nguồn gốc rõ ràng, đảm bảo độ an toàn cao và vận hành ổn định.
- Quy trình kiểm tra - nghiệm thu - vận hành theo tiêu chuẩn nghiêm ngặt, đảm bảo hệ thống an toàn, chính xác và đúng kỹ thuật.
- Bảo trì định kỳ hệ thống khí gas: Gas South hướng dẫn và hỗ trợ khách hàng thực hiện kiểm tra, vệ sinh và thay mới thiết bị định kỳ (thường 6 - 12 tháng/lần hoặc 3 - 6 tháng nếu hệ thống hoạt động công suất cao), giúp duy trì hiệu suất và phòng ngừa rủi ro rò rỉ - cháy nổ.
- Thực hiện đầy đủ hồ sơ kỹ thuật - thẩm định PCCC trước khi vận hành và bàn giao cho khách hàng theo quy định Nhà nước và tiêu chuẩn ngành - đảm bảo hồ sơ pháp lý minh bạch và kiểm định đầy đủ.
- Hỗ trợ vận hành và huấn luyện sử dụng: cung cấp hướng dẫn vận hành đúng kỹ thuật, an toàn lao động, xử lý tình huống khẩn cấp và giám sát hoạt động ban đầu cho khách hàng Đảm bảo nguồn cung khí ổn định và linh hoạt nhờ mạng lưới kho chứa lớn, hệ thống phân phối rộng từ Cà Mau đến Nghệ An, phục vụ đa dạng LPG, CNG, LNG cho khách hàng công nghiệp với độ tin cậy cao
- Cam kết an toàn - chất lượng - hiệu quả, trung thành với phương châm “Phương án thiết kế tối ưu - vận hành an toàn - dịch vụ bảo trì chu đáo”, nhằm giảm thiểu chi phí vận hành và gia tăng tuổi thọ hệ thống.
Với năng lực chuyên môn vững vàng, đội ngũ chuyên gia giàu kinh nghiệm và quy trình tuân thủ các tiêu chuẩn khắt khe, PGS không chỉ là đơn vị thiết kế hệ thống khí gas LPG, mà còn là đối tác chiến lược đồng hành dài hạn của hàng trăm doanh nghiệp sản xuất - dịch vụ trên toàn khu vực miền Nam nước ta.
Chúng tôi cam kết mang đến giải pháp năng lượng khí đốt tối ưu, an toàn tuyệt đối và hiệu quả kinh tế bền vững, góp phần nâng tầm vận hành và tạo lợi thế cạnh tranh cho khách hàng trong mọi lĩnh vực.
Liên hệ ngay với PGS để được tư vấn thiết kế hệ thống gas LPG an toàn, hiệu quả và tối ưu chi phí cho doanh nghiệp của bạn. Chúng tôi luôn sẵn sàng đồng hành cùng bạn từ bản vẽ kỹ thuật đến vận hành thực tế.
Thông tin liên hệ:
-
Trụ sở chính: Trụ sở chính: Lầu 4, PetroVietnam Tower, Số 1 - 5 Đường Lê Duẩn, phường Sài Gòn, TP. Hồ Chí Minh
-
Hotline: 028.3910.0108 - 028.3910.0324
-
Email: lienhe@pgs.com.vn
-
Fanpage: https://www.facebook.com/GasSouthJSC
-
OA Zalo: https://zalo.me/gassouth18006776

